Skip to main content
Version: 25.09

Reference Implementation

This document describes the Reference Implementation of Agents Standard and Kit.

For more information see

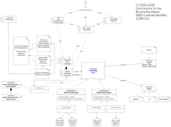
High Level Architecture

Architecture High-Level

Technology Stack

  • Provider-Side Programming Language: Java > 12
    • Eclipse Dataspace Connector
    • Provider Agent: OnTop VKP
    • Matchmaking Agent: Apache Fuseki
    • Remoting Agent: RDF4J
    • Conforming Agent: JAX-RS (Jersey) & Glassfish
    • SPARQL-AAS Bridge: FAAAST

Sources And Artifacts

Tractus-X Knowledge Agents EDC Extensions (KA-EDC)

see the Tractus-X Repository and its KA-EDC Deployment

Tractus-X Knowledge Agents Reference Implementations (KA-RI)

see the Tractus-X Repository and its KA-RI Deployment

Tractus-X Knowledge Agents AAS Bridge (KA-AAS)

see the Tractus-X Repository and its KA-AAS Deployment

Contact & Further Reading

For more information see

(C) 2021 Contributors to the Eclipse Foundation. SPDX-License-Identifier: CC-BY-4.0